Videometer是一家专注于光谱成像、自动视觉测量和质量监控的高科技公司,为多个工业领域开发高性能视觉系统,产品应用于植物表型研究、种子表型研究、生态学研究以及食品监测如肉类、海鲜、蔬菜、水果、酸奶等等领域,其多光谱成像技术代表了业界高水准。多光谱成像技术、设备广泛用于质构、颜色、形态、光泽、形状以及表面化学精确测量等。
品牌:丹麦Videometer
型号:Videometer Lab500
产品简介
![]() |
![]() |
主要特点
锥形体照明舱提供均匀和弥散光线照明
成像系统自带扫描系统、PC和选通控制器
独特的LED光源技术增加了稳定性并搭配4个LED板
5-15秒钟即可获取光谱图像
14种不同波长/光源
与传统RGB技术相比有卓越的彩色测量功能
备选荧光测量模块
可达496×248mm的大视野成像,高分辨率
应用领域
①表型性状分析/挖掘,基因型-表型关联 ②农业育种 ③园艺学、农业信息学
④果实品质分析⑤植物病理研究⑥生物量分析⑦种子萌发研究⑧抗逆研究
应用案例
不同光照条件下大豆叶绿素a(a)和b(b)含量分布的可视化图。平行颜色条表示图像中的叶绿素含量。

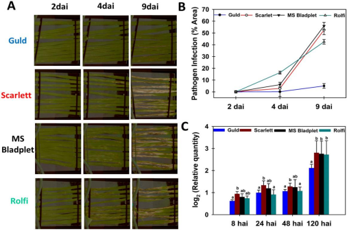
从大麦品种Guld、Scarlett、MS Bladplet、Rolfi获得的接种网斑病发展进程。(A)用于在2、4和9天检测接种网斑病的大麦植株的疾病症状的伪RGB图。(B)接种后2、4和9天,Guld, MS Bladplet, Scarlett与Rolfi疾病严重度以占叶面积(%)表示。通过VideometerLab软件估计发病面积,每个像素值被分类为有症状或健康。(C)在接种Guld、MS Bladplet、Scarlett和Rolfi品种8、24、48和120小时后,使用qRT PCR分析,根据DNA含量比较感染程度。将相对数量标准化用于样本模拟。以log2值和条形图代表的标准误差来自27个生物重复样本数据(p<0.05)

蔓越莓果实硬度可视化研究
北京博普特科技有限公司是丹麦Videometer多光谱成像系统的中国区总代理,全面负责其系列产品在中国市场的推广、销售和售后服务。