该研究由成都中医药大学与成都医学院联合完成,发表于《Industrial Crops & Products》,针对益母草种植管理专业化、精细化需求,首次整合多光谱分析技术与机器学习算法,建立了益母草叶片 7 种关键化学成分的无损预测模型,为益母草的精准种植、生长过程实时监测及品质评价提供了高效技术方案,也为药用植物活性成分的快速检测提供了参考。
研究背景和目的
背景:益母草(Leonurus japonicus Houtt.)是唇形科药用植物,其含有的生物碱(水苏碱、益母草碱)、黄酮类(芦丁、异槲皮素)等化学成分具有抗炎、抗氧化、调节子宫功能等药理作用,在医药、食品、化工领域应用广泛,市场需求持续增长。益母草种植规模不断扩大,但生长过程缺乏专业化管理,传统化学成分检测依赖高效液相色谱(HPLC)等破坏性方法,需 post-harvest 处理,无法实现生长过程中的实时监测,难以指导科学栽培。多光谱技术兼具光谱分析与成像优势,可快速、无损获取样本特征,已成功应用于蔬菜、茶叶、药用植物等的成分检测,但在益母草化学成分预测中的系统研究尚未开展;机器学习算法能有效处理复杂光谱数据,优化预处理、特征筛选与建模的组合是提升预测精度的关键。
研究目的:探究干旱胁迫下益母草叶片光谱特征与化学成分含量的相关性;整合多种光谱预处理方法、特征筛选技术与机器学习算法,构建并优化益母草 7 种关键化学成分(水分、总生物碱、总黄酮、水苏碱、益母草碱、芦丁、异槲皮素)的无损预测模型;验证模型的稳定性与准确性,为益母草精准种植和品质实时监测提供技术支撑。
核心试验方法
①多光谱数据采集:仪器:丹麦 VideometerLab4 多光谱成像系统,光谱范围 365-970 nm(19 个波段);采集流程:经白板、黑板、点阵板校准后,将叶片固定于载物台,积分球覆盖采集图像,通过 VideometerLab 软件分割叶片区域(去除背景),选取 10 个感兴趣区域(ROI),提取平均光谱反射率。
②化学成分含量测定:提取:取 0.05 g 叶片粉末,用 1 mL 70% 乙醇超声提取 50 min,过滤后经 0.45 μm 滤膜纯化;测定方法:总生物碱、总黄酮:分别采用生物碱含量检测试剂盒、植物黄酮含量检测试剂盒;水苏碱、益母草碱、芦丁、异槲皮素:采用 HPLC/ELSD 检测,C18 色谱柱,梯度洗脱,检测波长 277 nm;水分含量:直接测定叶片含水率。
③数据预处理与特征筛选:预处理方法:采用 5 种常用方法 ——Savitzky-Golay(SG)平滑、标准正态变量变换(SNV)、多元散射校正(MSC)、一阶导数(FD)、二阶导数(SD);特征筛选技术:遗传算法(GA)、无信息变量消除法(UVE)、连续投影算法(SPA),用于筛选与化学成分高度相关的特征波长。
④模型构建与评价:建模算法:偏最小二乘回归(PLSR)、多元线性回归(MLR)、K 近邻(KNN);

干旱胁迫下益母草(Leonurus japonicus)的形态与光谱特征(A)不同干旱胁迫天数下益母草的形态特征。CK 代表对照组,DS 代表实验组;(B)益母草叶片的光谱反射率曲线;(C)益母草叶片平均光谱曲线对比;(D)不同干旱胁迫天数下益母草叶片含水量变化;(E)益母草叶片光谱反射率的正交偏最小二乘判别分析(OPLS-DA)聚类图;(F)益母草叶片光谱反射率的 OPLS-DA 三维聚类图。

干旱胁迫下益母草叶片各成分含量变化:CK 代表对照组,DS 代表实验组;A、B、C、D、E、F 分别代表总生物碱、水苏碱、益母草碱、总黄酮、芦丁、异槲皮素。
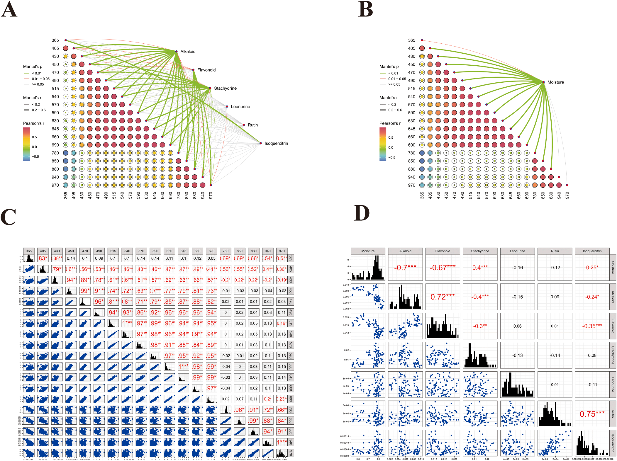
光谱特征与成分含量的相关性分析:(A)光谱特征与各成分含量的相关性分析;(B)光谱特征与含水量的相关性分析;(C)光谱特征间的相关性分析;(D)含水量与各成分含量的相关性分析。
干旱胁迫对益母草光谱与化学成分的影响
①光谱特征:干旱胁迫导致叶片逐渐萎蔫、卷曲,8-10 天 DS 组平均光谱反射率低于 CK 组;OPLS-DA 分析显示 CK 与 DS 组光谱数据显著分离,表明干旱胁迫显著改变叶片光谱特征;
②化学成分变化:多数成分含量呈 “先升后降” 趋势,6 天达峰值 —— 总生物碱 DS 组较 CK 组显著增加 0.3%,水苏碱从 0.8% 升至 2.0%,总黄酮从 1.2% 升至 2.0%,芦丁从 0.01% 升至 0.02%;益母草碱先升后降,异槲皮素 CK 组显著上升、DS 组略有下降。
光谱与化学成分的相关性
水分含量:与 405-880 nm 波段呈极显著正相关(P<0.01),涵盖水分敏感特征波长;
总生物碱:与多个波段呈极显著正相关,光谱响应范围广;
总黄酮:与 780-970 nm 近红外波段呈极显著正相关;
水苏碱:与 450-690 nm 可见光波段呈极显著正相关;
益母草碱、芦丁、异槲皮素:与特定波段呈弱正相关;
成分间相关性:水分与总生物碱、总黄酮呈极显著负相关(r=-0.70、-0.67),总生物碱与总黄酮呈极显著正相关(r=0.72),芦丁与异槲皮素呈极显著正相关(r=0.75)。
研究结论
1.干旱胁迫显著影响益母草叶片光谱特征和化学成分含量,多数成分在胁迫 6 天达峰值,光谱数据可有效反映这些变化;
2.建立了 5 种关键成分的最优无损预测模型,均满足稳健预测要求(RPD>2),外部验证无显著系统误差(P>0.05),其中水分(R v2 =0.8861)、总黄酮(R v2=0.8422)、总生物碱(R v2=0.8068)的预测精度最高;
3.多光谱技术结合机器学习可快速、无损预测益母草叶片关键化学成分含量,为其精准种植、生长过程实时监测和品质评价提供了技术支撑,也为其他药用植物的成分快速检测提供了参考。
北京博普特科技有限公司是丹麦Videometer多光谱成像系统的中国区总代理,全面负责其系列产品在中国市场的推广、销售和售后服务。