该研究发表于 2023 年《Cell》,首次证实受胁迫的植物会释放可远程检测的超声波空气传播声音,番茄、烟草等植物在干旱、切割等胁迫下,会发出 20-150 kHz 的超声波,且声音具有物种特异性和胁迫类型特异性;通过支持向量机(SVM)、卷积神经网络(CNN)等机器学习模型,可基于这些声音实现 70%-99.7% 的胁迫类型、物种及干旱程度分类,在温室环境中区分干旱与正常植物的准确率达 84%,其发声机制可能与木质部空化相关,为农业植物监测、生态信号传递研究开辟了新方向。
文献摘要
受胁迫的植物会表现出表型变化,包括颜色、气味和形态的改变。然而,此前尚未有研究关注受胁迫植物发出的空气传播声音。本研究证实,受胁迫的植物会释放可远距离记录并分类的空气传播声音。我们在声学箱和温室环境中,对番茄和烟草植株发出的超声波进行了记录,同时监测植株的生理参数。我们开发的机器学习模型,仅通过这些发出的声音,就能成功识别植物的生长状态,包括脱水程度和损伤情况。这些具有信息价值的声音或许也能被其他生物感知到。本研究为理解植物及其与环境的相互作用开辟了新途径,并可能对农业生产产生重要影响。

核心试验设计
①记录环境与设备
声学箱:50×100×150 cm 隔音箱,内壁贴 6cm 吸音泡沫,配备 2 个定向超声波麦克风(Avisoft CM16),采样率 500 kHz,20 kHz 高通滤波;温室:自然背景噪声环境(风、空调等),同步记录土壤含水量(Decagon GS3 传感器)、植物蒸腾速率(Plant-Ditech 平台)。
②对照设置
空白对照:仅含土壤的花盆(>500 小时记录无声音);自身对照:处理前的健康植物;邻株对照:与胁迫植物同箱的未处理植物。
③数据分析方法
特征提取:基础特征(能量、谱熵等)、MFCC、散射网络;机器学习模型:支持向量机(SVM)用于声学箱数据分类,卷积神经网络(CNN)用于温室噪声过滤与状态识别;验证方法:留一植物交叉验证(LOPO-CV),确保结果稳健性。
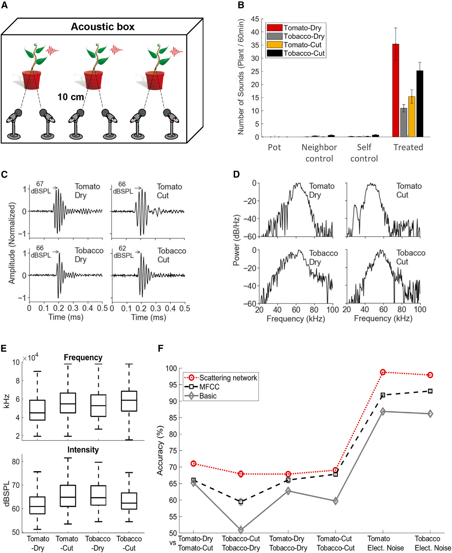
受胁迫植物会释放可远程检测的超声波信号,这些信号可揭示植物状态及物种特征。(A)声学箱装置设置。每次记录时,将三株植物置于50×3×100×3×150 cm³的声学箱内,并在每株植物两侧各安装一个指向性麦克风。采用双麦克风设计有助于消除记录系统电噪声及植株间干扰导致的误检现象。(B)番茄与烟草植株在两种处理条件下(干旱胁迫与剪切处理)1小时记录期间发出的平均声音数量。设置三个对照组:盆栽对照组(含土壤但无植株)、自控组(处理前植株状态)及邻近对照组(与处理植株共用声学箱的未处理植株)。所有处理组声音发射量均显著高于所有对照组(p < 10⁻⁶,经Bonferroni校正的Wilcoxon检验):自控组与邻近对照组所有植株-处理组合的检测频率均低于1次/小时;各组检测频率为19%±51次/株,盆栽对照组(>500小时记录)未检测到声音信号。误差线表示标准误。(C)不同处理条件下声音时间信号示例:干旱胁迫番茄、干旱胁迫烟草、剪切番茄及剪切烟草的归一化处理结果。箭头标注10cm处峰值dBSPL值(以20mPa为基准)(详见STAR方法部分)。
问题 1:植物在胁迫下释放的声音具有哪些核心特征?这些特征能否用于植物状态识别?
答案:核心特征包括:① 频率范围:20-150 kHz 的超声波;② 发声量:干旱 / 切割植物平均发声 11-35.4 次 / 小时,显著高于对照(<1 次 / 小时);③ 特异性:不同物种、不同胁迫类型(干旱 / 切割)的声音在峰值频率(49.6-57.8 kHz)、时域波形上存在差异。这些特征可有效用于识别,声学箱中物种 + 胁迫类型分类准确率达 70%,温室中干旱与正常植物区分准确率 84%,植物声音与噪声区分准确率> 98%。
问题 2:植物胁迫发声的潜在机制是什么?有哪些证据支持这一推测?
答案:潜在机制为木质部空化(导管内气泡形成、扩张与破裂导致振动,进而产生空气传播声音)。支持证据包括:① 声音频率与植物导管直径呈负相关,符合导管共振频率的物理规律;② 干旱(渐进式空化)与切割(瞬时大量空化)的声音特征差异,与两种胁迫下的空化动力学一致;③ 3D 声学模拟显示,导管空化产生的振动可向四周空气均匀传播,与双麦克风记录结果吻合;④ 发声量与土壤含水量高度相关(VWC<0.05 时发声占 92%),而干旱是诱导木质部空化的主要诱因。
问题 3:该研究在农业生产中有哪些潜在应用?目前存在哪些限制因素?
答案:潜在应用:① 精准灌溉监测:通过声音远程识别作物干旱状态,减少无效灌溉,可节省 50% 水资源并提升产量;② 胁迫早期预警:在视觉症状出现前,通过声音检测病虫害、机械损伤等胁迫,为及时防控提供时间窗口;③ 高通量植物表型分析:结合声学传感器与机器学习,实现大规模作物健康状态快速筛查。限制因素:① 物种适用性:目前仅验证番茄、烟草等 6 种植物,需扩展到小麦、玉米等主粮作物及更多科属;② 环境适应性:温室验证成功,但野外复杂环境(降雨、风力、昆虫噪声)的干扰尚未解决;③ 技术落地:需开发低成本、便携式超声波检测设备,适配田间大规模应用。
北京博普特科技有限公司是以色列Plant-DiTech品牌的中国区总代理,全面负责其Plantarray等系列产品在中国市场的推广、销售和售后服务。